Test

This notebook tests the functions and classes in myimagelib.

[1]:
import requests
import matplotlib.pyplot as plt
from io import BytesIO
from skimage.io import imread
google_download_handle = "https://drive.google.com/uc?export=download&id={}"
import numpy as np
import cv2
from myimagelib import show_progress, to8bit, bestcolor, rawImage, imfindcircles, xy_bin, to_dataframe, to_matrix, compact_PIV

myImageLib

show_progress

[19]:
show_progress(0.5, label="test", bar_length=40)
test [####################--------------------] 50.0%

to8bit

  1. Download the test image.

[5]:
# Download condensation image from the cloud
url = google_download_handle.format("1OTTXhvSrfgPmFcqjTQEaam9e5vgSEP79")  # replace with your image URL
response = requests.get(url, stream=True)
img = imread(BytesIO(response.content))
  1. Convert to 8-bit and enhance the contrast.

[6]:
fig, ax = plt.subplots(1, 2, figsize=(6, 4))
ax[0].imshow(img, cmap="gray")
ax[0].set_title("Raw image")
ax[0].axis("off")
# Convert to 8-bit and enhance contrast
img8 = to8bit(img)
ax[1].imshow(img8, cmap="gray")
ax[1].set_title("8-bit image")
ax[1].axis("off")
[6]:
(np.float64(-0.5), np.float64(399.5), np.float64(499.5), np.float64(-0.5))
../_images/notebooks_test_8_1.png

imfindcircles

  1. Download the test image.

[7]:
# Download condensation image from the cloud
url = google_download_handle.format("1LFRt5ozQjJ_WVrWBoPQOFVNl5ZWb8ytP")  # replace with your image URL
response = requests.get(url, stream=True)
img = imread(BytesIO(response.content))
[9]:
# convert to grayscale
gray = cv2.cvtColor(img, cv2.COLOR_RGB2GRAY)
plt.imshow(gray, cmap="gray")
# find circles
circles = imfindcircles(gray, [50, 100], edge_width=10, smooth_window=21)
for _, row in circles.iterrows():
    circ = plt.Circle((row["x"], row["y"]), row["r"], color='r', fill=False)
    plt.gca().add_patch(circ)
plt.axis("off")
[9]:
(np.float64(-0.5), np.float64(3935.5), np.float64(2623.5), np.float64(-0.5))
../_images/notebooks_test_12_1.png

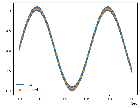
xy_bin

  1. Generate dense data

[10]:
# craete a dense data
s = int(1e6)
x = np.arange(s)
y = np.sin(0.00001*x) + np.random.rand(s)*.1
# plot
plt.plot(x, y, label="raw")
xb, yb = xy_bin(x, y, n=50, mode="lin")
plt.scatter(xb, yb, color=bestcolor(1), label="binned", zorder=10)
plt.legend(frameon=False)
[10]:
<matplotlib.legend.Legend at 0x122509040>
../_images/notebooks_test_15_1.png

bestcolor

[12]:
for i in range(9):
    plt.scatter(i, 0, s=100, color=bestcolor(i))
../_images/notebooks_test_17_0.png

pivLib

[3]:
# create example PIV data x, y, u, v
xx = np.linspace(0, 50)
yy = np.linspace(0, 50)
x, y = np.meshgrid(xx, yy)
u = np.random.rand(*x.shape)
v = np.random.rand(*x.shape)

to_dataframe

[4]:
pivData = to_dataframe(x, y, u, v)
pivData.head()
[4]:
x y u v
0 0.000000 0.0 0.613754 0.216997
1 1.020408 0.0 0.653888 0.080747
2 2.040816 0.0 0.026480 0.789708
3 3.061224 0.0 0.626036 0.780836
4 4.081633 0.0 0.792770 0.484960

to_matrix

[5]:

x, y, u, v = to_matrix(pivData)

corrLib

[6]:
from myimagelib.corrLib import corrS, corrI, divide_windows, distance_corr, \
    density_fluctuation, local_df, compute_energy_density, compute_wavenumber_field, \
        energy_spectrum, autocorr1d, vacf_piv
/Users/zhengyang/Documents/GitHub/mylib/myimagelib/corrLib.py:201: SyntaxWarning: invalid escape sequence '\p'
  >>> pivData = pd.read_csv(r'E:\\moreData\\08032020\piv_imseq\\01\\3370-3371.csv')
/Users/zhengyang/Documents/GitHub/mylib/myimagelib/corrLib.py:299: SyntaxWarning: invalid escape sequence '\i'
  * Nov 30, 2020 -- The energy spectrum calculated by this function shows a factor of ~3 difference when comparing \int E(k) dk with v**2.sum()/2

corrS

[7]:
x, y, u, v = to_matrix(pivData)
X, Y, CA, CV = corrS(x, y, u, v)
[8]:
fig, ax = plt.subplots(1, 2, figsize=(6, 4))
ax[0].imshow(CA), ax[0].axis("off")
ax[1].imshow(CV), ax[1].axis("off")
[8]:
(<matplotlib.image.AxesImage at 0x146592ff0>,
 (np.float64(-0.5), np.float64(24.5), np.float64(24.5), np.float64(-0.5)))
../_images/notebooks_test_28_1.png

divide_windows

[12]:
I0 = np.random.rand(500, 500)
X, Y, I = divide_windows(I0, windowsize=[32, 32])
[13]:
plt.imshow(I)
plt.axis("off")
[13]:
(np.float64(-0.5), np.float64(46.5), np.float64(46.5), np.float64(-0.5))
../_images/notebooks_test_31_1.png

distance_corr

[14]:
X, Y, CA, CV = corrS(x, y, u, v)
dc = distance_corr(X, Y, CV)
plt.plot(dc.R, dc.C)
[14]:
[<matplotlib.lines.Line2D at 0x1472b8290>]
../_images/notebooks_test_33_1.png

energy_spectrum

[15]:
es = energy_spectrum(pivData, d=25*0.33)
[16]:
plt.plot(es.k, es.E)
[16]:
[<matplotlib.lines.Line2D at 0x147305f40>]
../_images/notebooks_test_36_1.png

autocorr1d

[17]:
t = np.linspace(0, 10)
x = np.sin(t)
corr, t = autocorr1d(x, t)
[18]:
plt.plot(t, corr)
[18]:
[<matplotlib.lines.Line2D at 0x1473bf470>]
../_images/notebooks_test_39_1.png